铝合金添加剂的应用现状与发展
王祝堂
>(中国有色金属加工工业协会,北京 100814)
铝合金元素添加剂是近年来发展起来的新型的铝合金熔铸用材料,因其显著优势得到了广泛重视。本文综述了铝合金元素添加剂的作用、分类、在铝行业产业链中的地位及发展和应用情况,检索了近年来铝合金添加剂的发明专利和中国知网入库的相关科技成果,分析了其存在的问题及未来的发展趋势。
变形铝合金;铝合金元素添加剂;铝合金熔炼
铝合金的强度、耐腐蚀性、导热性以及可塑性等性能优良,在诸多领域得到广泛的应用。铝合金常用的合金元素有硅、铁、铜、锰、镁、铬、镍、锌、钛、锆等,这些元素可以改善铝合金的性能和加工特性。对于锰、铁、铜、钛、铬等熔点高且在合金中含量多的合金元素,不能采用直接加入的方法。随着先进制造技术和材料科学的发展,合金元素添加剂的应用越来越广泛,成为铝合金材料研究领域中的重要方面[1]。
本文对铝合金元素添加剂的应用现状和发展进行了综述,介绍了其作用、发展以及应用范围,为相关研究提供参考。
1 铝合金元素添加剂
1.1 铝合金元素添加剂概述
铝合金元素添加剂是先进合金制造的关键添加材料,属于新型金属功能性材料。铝合金元素添加剂主要由添加元素粉末和助剂组成,其用途是在铝合金制备过程中添加一种或多种其他元素,以增强铝合金性能。
在制备铝合金时,需添加一种或多种金属或非金属元素以增强其性能,对于低熔点的合金元素,如镁、锌、锡、铅、铋、镉、锂等,多以直接加入的方式添加;对于熔点高的合金元素,如铜、锰、钛、铬、镍、铁、硅等,可使用铝合金元素添加剂进行添加,即将拟添加的难熔组分预先制成粉末,再与助剂按配比混合后通过粘合、压制、烧结成型等方式制成饼块,在熔炼合金时将其加入熔体中熔化,最终完成合金化[1]。
1.2 铝合金元素添加剂在铝产业链中的关系
铝合金元素添加剂在铝合金产业中至关重要,其主要用于铝合金产业的中游环节[2],如图1所示。
图1 铝合金元素添加剂产业链
Fig.1 Aluminum alloy composition additive industry chain
Fig.1 Aluminum alloy composition additive industry chain
2 铝合金元素添加剂发展概况
现阶段铝合金制备中合金元素的主流添加方法有中间合金加入法和合金元素添加剂加入法。合金化是合金生产工艺流程中最重要的一环,合金元素在铝熔体中的熔化、分布的均匀性以及熔体纯净度影响合金材料的最终性能。由于铝的熔点约为660 ℃,而铝合金制备需加入的锰、钛、硅、铁、铬等高熔点金属(均在1 200 ℃以上)与铝的熔点差距较大,若以单质形式(纯金属)加入铝熔体中熔解,则熔炼的温度需超过合金元素的熔点,这样会造成铝熔体的汽化,且铝熔体易与周围的氧、水等发生反应,形成难以去除的杂质,导致铝合金性能下降,甚至导致铝合金报废[2-3]。另外,将熔炉大幅升温需耗费更多的能源,且升温时间长,从而导致制备过程的高成本、低效率、低质量。
20世纪90年代中期铝合金元素添加剂在我国铝合金行业中开始试验,2000年前后开始陆续试用,解决了高熔点金属低温熔化问题。合金元素添加剂生产时无需高温熔炼,合金元素含量(质量分数)可以不小于75%,含杂质低,实收率高,在提升铝合金制造效率、减少材料烧损、提高合金材料性能等方面具有明显优势。
3 铝合金元素添加剂行业情况
铝合金元素添加剂是铝合金制备时的关键添加材料,其终端需求行业及需求量与铝合金行业需求基本一致。
3.1 铝合金行业市场情况
3.1.1 全球铝消费量及预测
根据Statista数据,2021~2027年全球铝消费量(表1)将由2021年的64.2 Mt增长到2027年的74.89 Mt。
表1 2021-2027年全球铝消费量
Table 1 Global aluminum consumption in 2021-2027
Table 1 Global aluminum consumption in 2021-2027
注:2023年以后消费量为预测数据
3.1.2 铝合金行业消费结构
20世纪80年代之后,世界经济快速发展带动铝合金在各行业中的应用。随着铝合金加工技术的进步,铝合金进入航天军工、交通、光伏、机械、医疗、环保、电子家电等众多领域。2020年世界铝合金消费结构如图2所示。
图2 2020年世界铝合金消费结构[4]
Fig.2 Global aluminum alloy consumption structure in 2020
Fig.2 Global aluminum alloy consumption structure in 2020
3.2 铝合金元素添加剂市场
铝合金元素添加剂主要用于变形铝合金生产。根据Statista数据计算[4],2021年世界轧制铝和挤压铝总产量约为57.42 Mt。根据国家标准《变形铝及铝合金化学成分》中变形铝合金中添加元素含量占比测算,2021年全球铝合金元素添加剂需求量约为600~700 kt。根据Statista预测的2022~2027年全球原铝市场增长率为5.5%计算,预计2027年铝合金元素添加剂需求量将达到926.3 kt。2023~2027年全球铝合金元素添加剂市场预测如表2所示。
表2 2023-2027年全球铝合金元素添加剂市场规模预测
Table 2 Forecast of global aluminum alloy composition additive market size from 2023 to 2027
Table 2 Forecast of global aluminum alloy composition additive market size from 2023 to 2027
3.3 铝合金元素添加剂研发情况
20世纪80年代,英国发明了铝合金元素添加剂。在它被发明之前,用来调整铝合金成分的产品是铝基中间合金,这种产品存在一些缺点,如制备时的烧损较大、二次熔炼造成的能耗较高,从而导致使用成本过高,进而造成铝合金产品的价格过高,一定程度上制约了铝合金的推广与应用。铝合金元素添加剂的问世解决了原来铝基中间合金存在的不足,很快得到了市场的认可,从而得到了广泛的应用。在20世纪90年代,哈尔滨东盛金材科技股份有限公司、江西永特等企业也开始研发和生产铝合金元素添加剂[5]。
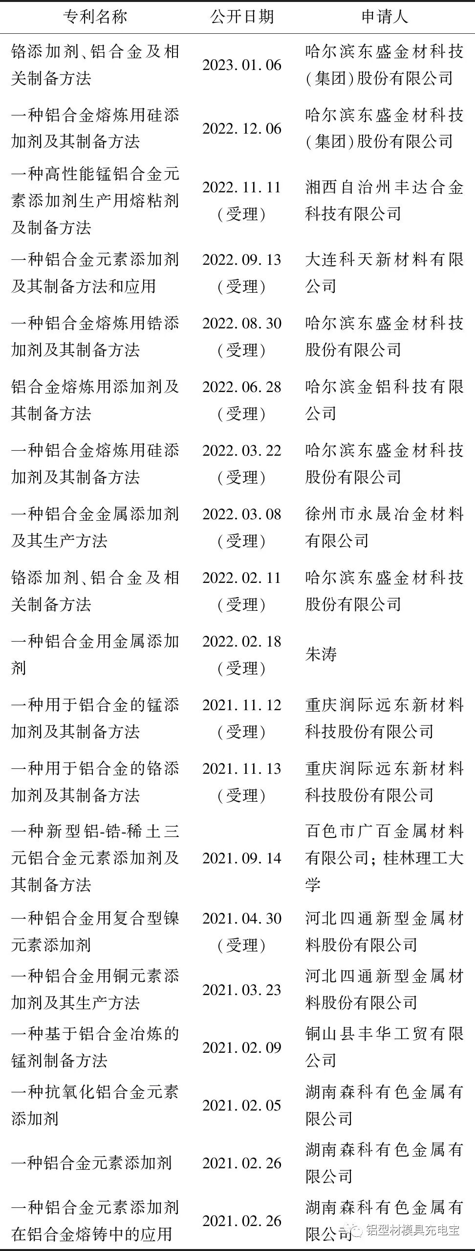
针对近铝合金元素添加剂发明专利进行信息检索,2021~2023年铝合金元素添加剂相关的专利如表3所示。
综合来看,铝合金元素添加剂正朝向绿色环保方向发展,主要体现在降低其助剂含量,降低熔点、缩短熔化时间、提高元素含量等方面。
4 铝合金元素添加剂主要下游应用情况
铝合金行业的需求直接决定着铝合金元素添加剂的需求,铝合金行业的主要需求市场如下。
4.1 建筑行业
得益于铝材轻质、美观、耐腐蚀和易加工等特点,在建筑方面的应用越来越广泛[6],主要有:
表3 2021~2023年铝合金元素添加剂相关发明专利
Table 3 Invention patents related to aluminum alloy composition additives from 2021 to 2023
Table 3 Invention patents related to aluminum alloy composition additives from 2021 to 2023
注:信息来源于中国国家知识产权局和中国知网
1)窗框、门框和幕墙。铝合金门窗具有轻质、美观、防火、防盗、密封、隔音等特点,广泛应用于各种建筑的门窗和幕墙。
2)建筑外墙和屋顶装饰材料。铝合金板材和型材广泛用于建筑的外墙和屋顶,可以实现多种颜色和形状的设计,并具有防腐、耐候、易清洁等优点。
3)内饰装饰材料。铝合金薄板、型材和复合材料等可用于建筑的内饰装饰,如天花板、隔断、吊顶等。
4)楼梯和平台。铝合金可用于制造各种类型的楼梯和平台,具有轻便、耐腐蚀和易清洁等特点。
4.2 交通运输行业
交通运输业是铝材应用的重要市场,铝材促进了交通工具的轻量化和高效化。
1)汽车。铝合金轻量化与汽车生产设计相结合,可降低汽车重量,增加强度,以达到节能减排的目的[7]。
2)高速列车和城市轨道交通。铝合金在高速列车和城市轨道交通中得到广泛应用,主要用于车体、车门、车窗、座椅等部件,可以减轻车重,提高运行速度和能源效率。
3)飞机和航空航天器。铝合金广泛应用于飞机主承力框、梁、壁板、蒙皮等部位,占飞机结构重量的40%~70%,是非常重要的结构材料[8]。
4)船舶。铝合金可以用于制造船舶的船体、船舱、桅杆、甲板等部件,可以减轻船重、提高速度和节能效果。
4.3 机械设备
随着我国城市化进程的稳步推进,城市道路、桥梁等基础设施建设加快,城市建筑数量不断增加,需求的大型机械设备随之增长。同时大工程量的施工作业对机械长时间稳定工作提出了更高的要求,对车辆热管理系统提出了挑战。车辆冷却系统作为车辆热管理中的核心子系统,其状态对各个相关系统的工作性能和工作状态有着至关重要的影响。铝材具有质轻、易加工成型和热传输高效性等特点,便于加工成各种特殊形状以帮助大型机械设备各个部位散热,因此被逐步应用于大型机械设备的冷却系统。
4.4 包装材料
包装铝材作为金属包装的重要原材料之一,具有良好的延展性和强度,能够阻隔紫外线、水蒸气等,具有良好的综合防护性能,具有特殊的金属光泽,能够让商家更好地装饰和定制商品包装。
1)食品包装。铝合金在食品包装中应用广泛,可以用于制造罐头、饮料瓶盖、巧克力纸、咖啡包装袋等。
2)医疗器械包装。铝合金也广泛应用于医疗器械包装中,如药品包装袋、注射器等。
3)化妆品包装。铝合金在化妆品包装中也有应用,如口红管、粉盒等。
4)香烟包装。铝合金在香烟包装中应用广泛,可以用于制造香烟盒、烟纸等。
4.5 电力电子
从电力电子行业中长期发展的角度来看,可再生能源、节能和轻量化技术是未来长期的研究方向,研发成果转化成新产品的速度较快,产品市场普及程度不断提高。在消费电子、新能源电池等各个电力电子的细分领域中,铝材以质轻、耐腐蚀、电气性能优越等优势,广泛用于制造消费电子产品支撑材料、电子电容、锂电池的电池壳和电池箔等,预计未来市场空间将随着电力电子产品在工业、生活各领域的普及和推广得到扩大。
在消费电子领域,铝制外壳因为质轻被广泛应用于制造电子产品支撑材料[9]。同时,电池铝箔因为形状设计灵活、能量密度较高等特点,符合手机、平板电脑等电子产品小型化、轻量化的趋势,在消费电子领域渗透率不断提高。
在新能源电池[10]领域,受益于产业政策的支持,传统汽车向着轻量化、电动化、智能网联化三大方向转型升级,作为新能源汽车的“心脏”,新能源电池尤其是动力电池领域得到了迅猛发展。
5 铝合金元素添加剂未来发展趋势
铝合金元素添加剂下游主要为航空航天、军工、船舶、轨道交通、汽车、建筑、光伏、包装等领域,随着这些领域对合金性能要求的提升,以及新材料技术的进步,铝合金元素添加剂有如下发展趋势。
1)市场规模持续扩大
随着航空航天、轨道交通、新能源汽车、船舶、光伏和消费电子等行业高速发展,铝合金需求量逐渐上升,铝合金金属添加剂产量也在不断上升。预计在2022-2027年期间,得益于下游应用领域的发展,中国铝合金产量仍将呈增长态势,铝工业对铝合金金属添加剂的需求量也仍保持增长。
2)行业整合加速,龙头企业优势突出
我国铝合金金属添加剂制造企业绝大部分规模较小,公司运营不规范,生产设备和工艺相对简单,不具备相关技术的研发条件,所以导致添加剂产品技术研发支持跟不上终端客户的产品需求。目前市场对高端铝材的需求处于上升阶段,对铝合金添加剂的稳定性、技术性及产量有着更高的要求,这就给行业龙头企业带来整合的机会,可以借助资本市场横向、纵向并购整合,拓宽产业链和行业集中度,借助自身技术和规模优势,进一步提高产品性能,拓宽客户渠道,通过技术创新和服务创新来引领行业发展。近年来,深圳新星、立中集团、东盛金材等行业头部地位越来越明显。
3)环保要求越来越高
在碳达峰、碳中和等环保政策的驱动下,节能减排成为了现代工业中不可忽视的一项课题。铝合金元素添加剂解决了高熔点金属在低温下熔化的问题,可达到大幅度节能、减少二氧化碳排放的目的。此外,高性能、高含量铝型添加剂能减少氟化物、氯化物的添加,从而减小对环境的污染。因此,研发生产无氟无氯、低温速熔、高金属含量的节能减排型的产品是未来铝合金元素添加剂行业发展的趋势。
4)实现跨行业应用
在高端钢铁生产时,对合金杂质、钢铁纯净度等指标要求较高,而传统钢铁的冶炼中,一般使用铁基中间合金或直接添加纯金属的方式添加合金元素。铁基中间合金的优点在于其价格较低,但其金属元素实收率低、杂质含量高,不利于提升钢铁品质,纯金属加入法价格较高且实收率较低。在铝合金行业已广泛应用的合金元素添加剂技术能实现在钢铁冶炼时替代铁基中间合金和纯金属加入法,达到高实收率、低杂质、节能减排的效果。未来合金元素添加剂技术会在高端钢铁等合金制造行业得到更加广泛的应用。 





